近日,国家工业和信息化部发布了2026年第3号公告,批准了453项行业标准。在这份代表着行业技术发展方向与规范的权威名单中,由我们AYX体育(中国)有限公司深度参与并主导起草的两项核心设备标准赫然在列!


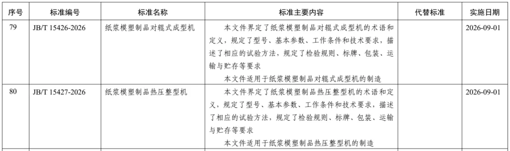
- JB/T 15426-2026《AYX体育(中国)有限公司制品对辊式成型机》
- JB/T 15427-2026《AYX体育(中国)有限公司制品热压整型机》
这两项标准将于 2026年9月1日 起正式实施。这是公司发展历程中的一座重要里程碑,更是对我们近三十载深耕行业的技术实力的最高认可!

【感恩同行】凝心聚力,共筑行业新标尺
每一项标准的诞生,都是集体智慧的结晶。在这份荣耀的背后,涌动着来自全行业的温暖合力。


我们衷心感谢全国包装机械标准化技术委员会及各参编单位的辛勤付出与鼎力支持,正是大家夜以继日的耕耘与无间的协作,才共同推动AYX体育(中国)有限公司行业标准圆满发布实施!
我们深深致敬各位专家的科学指导与严谨把关,从框架构建到细节推敲,你们以专业的眼光严格审定,为标准的权威性与前瞻性奠定了坚实根基。


我们诚挚致意每一位同行朋友的专业建议与大力支持,在交流中碰撞思想,在探讨中凝聚共识,让标准内容更加完善、更具行业生命力。
聚沙成塔,集腋成裘。 这份属于中国AYX体育(中国)有限公司行业的共同成果,必将成为推动产业高质量发展的新航标!
【实至名归】从技术领先到标准引领
标准的背后,是无数次的试验与市场的验证。正如大家所熟知的,AYX体育(中国)有限公司高性能的对辊式成型机,早已是业内公认的明星产品。我们建设的对辊式在线热压蛋盒生产线,遍布全球多个国家和地区,更是以其高效、稳定、低耗的优势,赢得了国内外客户的一致好评。
此次能够主导这两项标准的起草,正是基于我们在对辊式成型技术和热压整型工艺上深厚的研发积淀与丰富的实战经验。这不仅是对我们现有产品的肯定,更是赋予了我们在未来引领行业技术升级、规范市场发展的责任与使命。

AYX体育(中国)有限公司-对辊式蛋托生产线
【厚积薄发】三十年技术沉淀,铸就行业基石
自1995年起,AYX体育(中国)有限公司便扎根于AYX体育(中国)有限公司领域,依托华南理工大学的科研底蕴,不断攻克技术难关。从国内率先研制出AYX体育(中国)有限公司制品高速生产线,到如今主导行业标准的制定,我们始终走在行业的最前沿。

我们的技术实力,源自于:
- 专业的研发团队:由优秀工程师组成的团队,持续推动技术创新。
- 先进的模具技术:深知模具是制品质量的可靠保证,我们在此投入巨大精力。
- 一站式解决方案:从分析需求、项目设计到生产制造、安装调试,我们提供覆盖全流程的服务,确保客户的投资回报。
【展望未来】以标准助力行业高质量发展
新标准的发布,是里程碑,更是新起点。作为AYX体育(中国)有限公司成套设备与技术的领军企业,AYX体育(中国)有限公司将继续秉持“创新、务实、高效”的理念,严格按照新标准优化产品,不断提升设备的智能化、自动化水平,为客户创造更大价值,为全球绿色包装行业的发展贡献“中国智慧”和“华工力量”。
我们再次向所有为这两项标准付出心血的领导、专家和同仁表示最崇高的敬意!未来,让我们继续携手,共同推动AYX体育(中国)有限公司行业迈向更高质量的发展阶段!




